Betriebsunterbrechungsversicherung
Betriebsunterbrechung
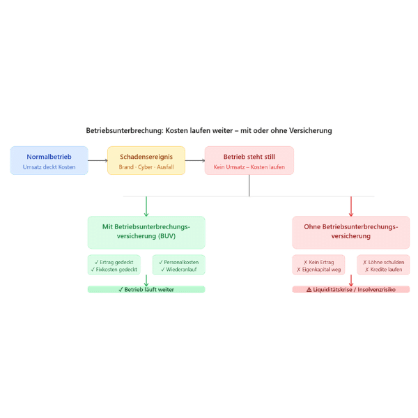
Wenn der Betrieb stillsteht – Ihr Ertrag läuft weiter.
Ein Feuer, ein Maschinenausfall oder ein schwerer Cyberangriff: Betriebsunterbrechungen entstehen oft ohne Vorwarnung – und können in kürzester Zeit zu einem existenzbedrohenden Ertragsausfall führen. Die Betriebsunterbrechungsversicherung (BUV) sichert Ihr Unternehmen genau dann ab, wenn der Betrieb steht, die Kosten aber weiterlaufen.
Warum ist eine Betriebsunterbrechungsversicherung so wichtig?
Fixkosten laufen auch bei Betriebsstillstand ungebremst weiter
(Miete, Gehälter, Leasingraten und Kredite zahlen sich nicht von selbst)Umsatzausfall trifft Unternehmen unmittelbar und existenzbedrohend
(Kunden weichen dauerhaft zur Konkurrenz aus – auch nach Wiederaufnahme)Schadensereignisse sind vielfältig und kaum vorhersehbar
(Brand, Hochwasser, Maschinenschaden, Cyberangriff oder Lieferausfall)Wiederanlaufphase dauert oft weit länger als erwartet
(Genehmigungen, Lieferketten, Reparaturen – oft Monate statt Wochen)Reine Sachversicherung deckt nur Substanzschäden ab
(Den entgangenen Ertrag während der Unterbrechung schützt sie nicht)Besonders KMU und Praxen ohne Liquiditätsreserven gefährdet
(Fehlende finanzielle Puffer können schnell zur Insolvenz führen)
Wer ist besonders auf eine Betriebsunterbrechungsversicherung angewiesen?
Eine Betriebsunterbrechungsversicherung ist für alle Unternehmen relevant, die ihre Leistungserbringung an einen festen Standort, eine Maschine oder eine IT-Infrastruktur gekoppelt haben. Besonders gefährdet sind produzierende Betriebe, Arzt- und Zahnarztpraxen, Labore und Diagnosezentren, Handwerksbetriebe sowie Dienstleister mit physischer Präsenz.
Auch Unternehmen mit engen Lieferketten oder stark digitalisierten Prozessen tragen ein erhöhtes Unterbrechungsrisiko – insbesondere nach den Erfahrungen der COVID-Pandemie und der damit verbundenen Lieferkettenkrisen.
Was deckt eine Betriebsunterbrechungsversicherung ab?
Die Betriebsunterbrechungsversicherung ergänzt die klassische Sachversicherung und übernimmt die finanziellen Folgeschäden, die durch einen versicherten Sachschaden entstehen – darunter entgangener Gewinn, weiterlaufende Fixkosten und Aufwendungen zur Schadensbegrenzung.
Was ist der Unterschied zur Sachversicherung?
Während die Sachversicherung die beschädigte Maschine oder das abgebrannte Gebäude ersetzt, kümmert sich die Betriebsunterbrechungsversicherung um die wirtschaftlichen Folgen: Die Zeit, in der kein Umsatz generiert werden kann – die sogenannte Haftzeit – ist der Kern der Absicherung.
Typische Leistungsbestandteile sind:
- Erstattung entgangener Deckungsbeiträge und Gewinne
- Weiterführung laufender Personalkosten und Fixkosten
- Deckung von Mehrkosten zur Aufrechterhaltung des Betriebs
- Absicherung auch bei verlängerten Wiederanlaufzeiten